引言
OpenClaw作为一款开源的AI智能体(Autonomous Agent)框架,自2026年1月开源以来迅速成为AI领域的现象级产品。它的核心价值在于将大语言模型的推理能力与本地系统操作深度结合,实现了从"对话式AI"到"行动式AI"的跨越。本文将深入解析OpenClaw的处理流程链路,揭示其背后的技术架构和工作原理。

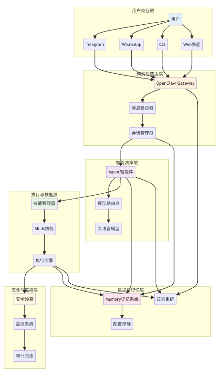
一、OpenClaw架构概览
1.1 四层架构设计
OpenClaw采用分层架构设计,主要包括以下四个核心层级:
- 模型层(Model Layer):智能体的"大脑",负责理解用户指令的真实意图并进行逻辑规划
- 技能层(Skills Layer):智能体的"双手",提供具体的执行模块和工具
- 工作流层(Workflow Layer):智能体的"神经系统",负责编排多个技能形成任务链
- 执行层(Execution Layer):智能体的"身体",确保任务在真实环境中落地执行

1.2 核心组件
OpenClaw的核心架构由四个关键组件构成:
- Gateway(网关):消息调度和路由中心
- Agent(智能体):决策和推理引擎
- Skills(技能):具体功能执行模块
- Memory(记忆):持久化上下文管理
二、消息处理流程链路

2.1 十大关键步骤
根据源码分析,OpenClaw处理一条消息的完整流程可以分为以下十个关键步骤:
步骤1:系统启动与初始化
- 启动OpenClaw网关服务
- 扫描
./skills/目录下的所有YAML/JSON描述文件 - 将技能功能摘要注入LLM的系统提示词(system prompt)
- 建立WebSocket连接和会话管理
步骤2:消息接收与预处理
- 通过多种渠道(Telegram、WhatsApp、CLI等)接收用户输入
- 统一消息格式和协议转换
- 进行初步的安全检查和过滤
步骤3:会话上下文加载
- 从Memory组件加载用户的历史会话记录
- 构建完整的对话上下文
- 应用会话状态管理机制
步骤4:意图识别与任务分解
- LLM分析用户输入的真实意图
- 将复杂任务拆解为可执行的子任务
- 确定需要调用的技能和工具
步骤5:ReAct推理循环启动
- 进入Thought(思考)→Action(行动)→Observation(观察)的循环
- 生成结构化的执行计划
- 确定参数和调用顺序
步骤6:技能匹配与参数准备
- 根据任务需求匹配相应的Skills
- 准备技能执行所需的参数
- 进行参数验证和类型转换
步骤7:权限检查与安全沙箱
- 验证用户权限和操作范围
- 启动安全沙箱环境
- 应用RSA签名和权限控制机制
步骤8:技能执行与系统调用
- 调用对应的Python/TypeScript脚本
- 执行具体的系统操作(文件读写、网络请求等)
- 收集执行结果和输出
步骤9:结果整合与反馈
- 将执行结果格式化为Observation
- 更新会话状态和记忆
- 准备响应内容
步骤10:响应生成与返回
- 生成最终的用户响应
- 通过原始渠道返回结果
- 更新持久化存储和会话记录
2.2 ReAct范式实现
OpenClaw严格遵循ReAct(Reasoning + Acting)范式,通过以下循环实现智能决策:

这个循环允许智能体:
- 基于当前状态进行推理
- 选择合适的行动
- 观察行动结果
- 根据结果调整后续策略
2.3 消息处理流程时序图

三、核心技术机制
3.1 三层闭环架构
OpenClaw通过分层架构实现了感知-决策-执行的三层闭环:

OpenClaw通过分层架构实现了感知-决策-执行的三层闭环:
- 感知层:接收多平台触发信号,统一消息格式
- 决策层:作为Gateway,将用户输入交由LLM生成结构化指令
- 执行层:依据指令调用对应Skill脚本完成实际动作
3.2 本地记忆系统
OpenClaw采用本地Markdown文件作为记忆存储,具有以下特点:
- 持久化会话历史
- 支持跨会话上下文
- 实现个性化记忆
- 保障数据隐私安全

3.3 插件化技能系统
Skills作为OpenClaw的执行单元,具有以下特性:
- 模块化设计,易于扩展
- 标准化接口定义
- 社区驱动的技能生态
- 动态加载和卸载

3.4 WebSocket控制面
通过WebSocket实现跨端消息路由:
- 实时消息同步
- 低延迟通信
- 支持多平台接入
- 统一的消息格式

四、安全与权限管理
4.1 权限沙箱机制
OpenClaw实现了多层安全防护:
- RSA签名验证插件
- 权限沙箱隔离
- 操作范围限制
- 敏感操作审计
4.2 凭证安全管理
- 强制使用环境变量或加密配置文件
- 内置
openclaw doctor工具进行安全扫描 - Hook令牌认证机制
- 生产环境配置检查
五、性能优化策略
5.1 模型路由与智能调度
OpenClaw实现了智能的模型路由机制:
- 多模型兼容(Claude、GPT、Gemini、DeepSeek等)
- 自动故障转移
- 成本优化选择
- 负载均衡调度

5.2 本地运行时优化
- 减少网络延迟
- 降低API调用成本
- 提高执行效率
- 支持离线运行
六、实际应用场景
6.1 个人效率提升
在信息过载的日常工作中,OpenClaw 可化身个人智能助理,帮助用户从重复性事务中解脱出来,聚焦高价值任务。
- 日程管理 通过与日历、邮件及通讯工具的深度集成,OpenClaw 能够自动识别会议邀请、安排会议时间、协调参会人员日程,并生成待办事项清单。例如,当收到会议邮件时,OpenClaw 可解析会议主题、时间、地点,自动创建日历条目,并向与会者发送确认通知;若时间冲突,它将智能推荐备选时段并重新协调。此外,它还能根据历史行为主动提醒用户重要截止日期或行程安排。
- 邮件处理 OpenClaw 能够自动分类、标记和归档邮件,根据邮件内容提取关键信息并生成回复草稿。对于大量订阅邮件或通知类邮件,它可以设定规则进行批量处理,例如将发票邮件自动保存至指定文件夹并触发后续报销流程。用户只需简单指令,如“将本周所有未读邮件中关于项目A的邮件整理成摘要”,OpenClaw 即可快速生成结构化报告。
- 文件整理 无论是本地文件还是云端文档,OpenClaw 都能根据内容、类型、日期等维度自动归类、重命名和归档。例如,它可以定期扫描下载文件夹,将图片、PDF、办公文档分别移至对应目录,并按照“项目名_日期”的格式规范命名。同时,支持文件内容搜索与去重,帮助用户建立有序的数字资产库。
- 信息检索 OpenClaw 提供跨平台、跨应用的统一搜索入口,用户可通过自然语言快速查找文件、邮件、聊天记录或网页信息。例如,输入“上周市场部关于预算讨论的邮件”,OpenClaw 能精准定位目标邮件并展示摘要。它还能结合知识库进行智能问答,如“我们公司差旅报销标准是什么?”,并返回相关政策文档。
6.2 企业自动化
在企业环境中,OpenClaw 可打通各业务系统,实现端到端的流程自动化,降低人工成本,提升数据准确性与响应速度。
- 办公流程自动化 涵盖审批流程、表单填写、通知分发等场景。例如,当员工提交报销申请后,OpenClaw 自动提取报销单信息,校验发票真伪,判断是否符合预算,然后根据预设规则流转至相应审批人,审批通过后自动通知财务部门付款,并将结果记录在ERP系统中。整个流程无需人工干预,大幅缩短处理周期。
- 数据处理 OpenClaw 能够从多个数据源(如数据库、Excel、API)抽取、清洗和转换数据,并按需生成统计报表或导入目标系统。例如,销售部门每日需汇总各区域业绩,OpenClaw 可定时从CRM系统中拉取数据,进行格式统一、缺失值处理,然后合并生成全国销售看板,并通过邮件或即时通讯推送给管理层。
- 报告生成 基于预设模板和动态数据,OpenClaw 可自动生成周报、月报、项目进度报告等。例如,项目经理只需发出指令“生成本周项目A的进展报告”,OpenClaw 将从项目管理工具中提取任务完成情况、工时记录、风险项,结合文档库中的会议纪要,自动撰写图文并茂的报告,并分发至相关干系人。
- 系统集成 OpenClaw 提供丰富的连接器,可无缝对接企业现有的CRM、ERP、HRM、OA等系统,实现数据同步与业务联动。例如,当新员工在HR系统中完成入职登记后,OpenClaw 自动在AD域中创建账户,开通邮箱,设置权限,并将信息同步至内部通讯录、门禁系统等,确保新员工第一天即可开展工作。
6.3 开发辅助
对于软件开发团队,OpenClaw 能够贯穿编码、测试、文档和部署全生命周期,成为开发者的智能助手,提升交付效率与质量。
- 代码生成 支持根据自然语言描述生成代码片段、单元测试或配置文件。例如,开发者输入“创建一个RESTful API,实现用户登录功能,使用Python Flask”,OpenClaw 即可输出包含路由、验证逻辑及数据库操作的完整代码框架。同时,它也能重构现有代码,优化性能或修复常见漏洞。
- 测试执行 OpenClaw 可自动执行测试用例,包括单元测试、集成测试和UI自动化测试。当开发人员提交代码后,OpenClaw 可触发测试流水线,运行预定义的测试套件,并收集测试结果。若发现失败用例,它会自动分析日志、截图,并生成详细报告推送给相关人员,甚至尝试提供修复建议。
- 文档编写 OpenClaw 能够根据代码注释、接口定义和设计文档,自动生成API文档、用户手册或技术说明。例如,当后端接口更新后,OpenClaw 扫描代码中的Swagger注解,自动更新在线API文档,并通知前端团队变更内容。对于遗留系统,它还可通过分析代码逻辑生成架构图和数据流图。
- 部署管理 OpenClaw 可与CI/CD工具结合,实现自动化部署、环境配置和版本回滚。例如,当新版本通过测试后,OpenClaw 可按照预设策略(蓝绿部署、金丝雀发布)将应用部署至生产环境,并监控部署状态。若出现异常,它可自动执行回滚操作,确保服务稳定性。此外,它还能管理多环境配置(开发、测试、生产),避免人为错误。
七、OpenClaw架构全景图

八、总结与展望
OpenClaw通过其独特的分层架构和ReAct推理机制,成功实现了从自然语言指令到系统操作执行的完整闭环。其核心价值在于:
- 解耦设计:渠道、网关、模型、执行四层解耦,提高系统灵活性
- 本地优先:保障数据安全,降低运行成本
- 插件化扩展:支持丰富的技能生态
- 智能决策:基于LLM的推理能力实现复杂任务处理
随着AI技术的不断发展,OpenClaw所代表的"持久化智能体"方向将成为AI应用的重要趋势,为个人和企业提供更智能、更高效的自动化解决方案。
未来,OpenClaw有望在以下方向进一步发展:
- 更强大的多模态能力
- 更智能的任务规划
- 更广泛的生态集成
- 更完善的安全机制
通过深入理解OpenClaw的处理流程链路,我们可以更好地理解、利用和借鉴这一强大的AI框架,构建更加智能和实用的AI应用。






